北京师范大学出版科学研究院
 

您的当前位置: 首页 » 出版课堂
浅谈模拟电子技术书稿中文字符号的编辑加工
发布时间:2025-12-19

模拟电子技术书稿中一个文字符号通常包括两个部分:基本符号和下标。基本符号大多为一个字母;下标可由一个字母或多个字母组成。当基本符号或下标分别采用大写或小写时,各自表示的含义是不同的,这也是文字符号加工的必要性。

针对模拟电子技术书稿中文字符号的编辑加工,主要依据有:

【国家标准】

GB/T 11499—2001 《半导体分立器件文字符号》;

GB/T 7159—1987《电气技术中的文字符号制订通则》(此标准虽已作废,但目前没有替代标准,故暂可参照执行);

GB/T 3431.2—1986《半导体集成电路文字符号 引出端功能符号》等。


【经典教材】

《模拟电子技术基础》(第三版)(童诗白、华成英主编,高等教育出版社出版);

《模拟电子技术基础》(第三版)(杨素行主编,高等教育出版社出版);

《电子技术基础 模拟部分》(第五版)(康华光主编,高等教育出版社出版)等。


注:这里提及的教材只是笔者文中参考的版本,不是最新版。新旧版本的符号用法不会有过多差别。


模拟电子电路涉及半导体器件及其基本放大电路、功率放大电路、集成运算放大电路、放大电路中的反馈、模拟信号运算与处理电路、信号产生电路、直流电源等部分,不同部分涉及的文字符号及加工思路不同。下面结合笔者近期(2024年9月至今)遇到的模拟电子技术书稿中文字符号问题,谈谈这类问题加工的一般做法。



半导体器件及基本放大电路中涉及的文字符号


No.1

 加工思路  


加工这部分内容,首先要做的工作如下:

(1) 统一二极管、三极管的文字符号。二极管用VD、三极管用VT,或依据原稿表述做到全书统一。原稿的问题是二极管、三极管的文字符号前后混用。二极管常常是VD、D、V前后混用,三极管常常是VT、T、V前后混用。

(2) 统一三极管三个电极e、b、c的大小写,原稿中字母大小写常常混用。主要是依据原稿的表述,以多者统一。

(3) 统一三极管三个电极电阻ReRbRc下标的大小写,原稿中字母大小写常常混用。主要是依据原稿的表述,以多者统一。

(4) 统一电压源UCCVCC的写法,原稿中UV的写法常常混用,习惯上用VCC。如一本书中既涉及模拟电子技术,又涉及数字电子技术,建议统一为VCC。原因是,数字电路的芯片中常常有VCC,这个不宜改为UCC


No.2

 实例分析  


11.png    


问题分析:公式中字母的大小写与图中不一致,应统一。


加工依据:这里涉及微变等效电路的分析。参考前文提及的经典教材,微变等效电路中涉及的电流、电压符号有两种形式:一种形式是电流、电压的基本符号i、u为小写斜体,相关下标i、b、c、e、o等为小写正体,如ibuo等;另一种形式是电流、电压的基本符号i、u为大写斜体上面加点,即 11.png22.png,相关下标i、b、c、e、o等为小写正体,如 33.png44.png

具体加工中应该根据全书整体情况统一为一种形式。


No.3

 常用文字符号的习惯写法  


12.png


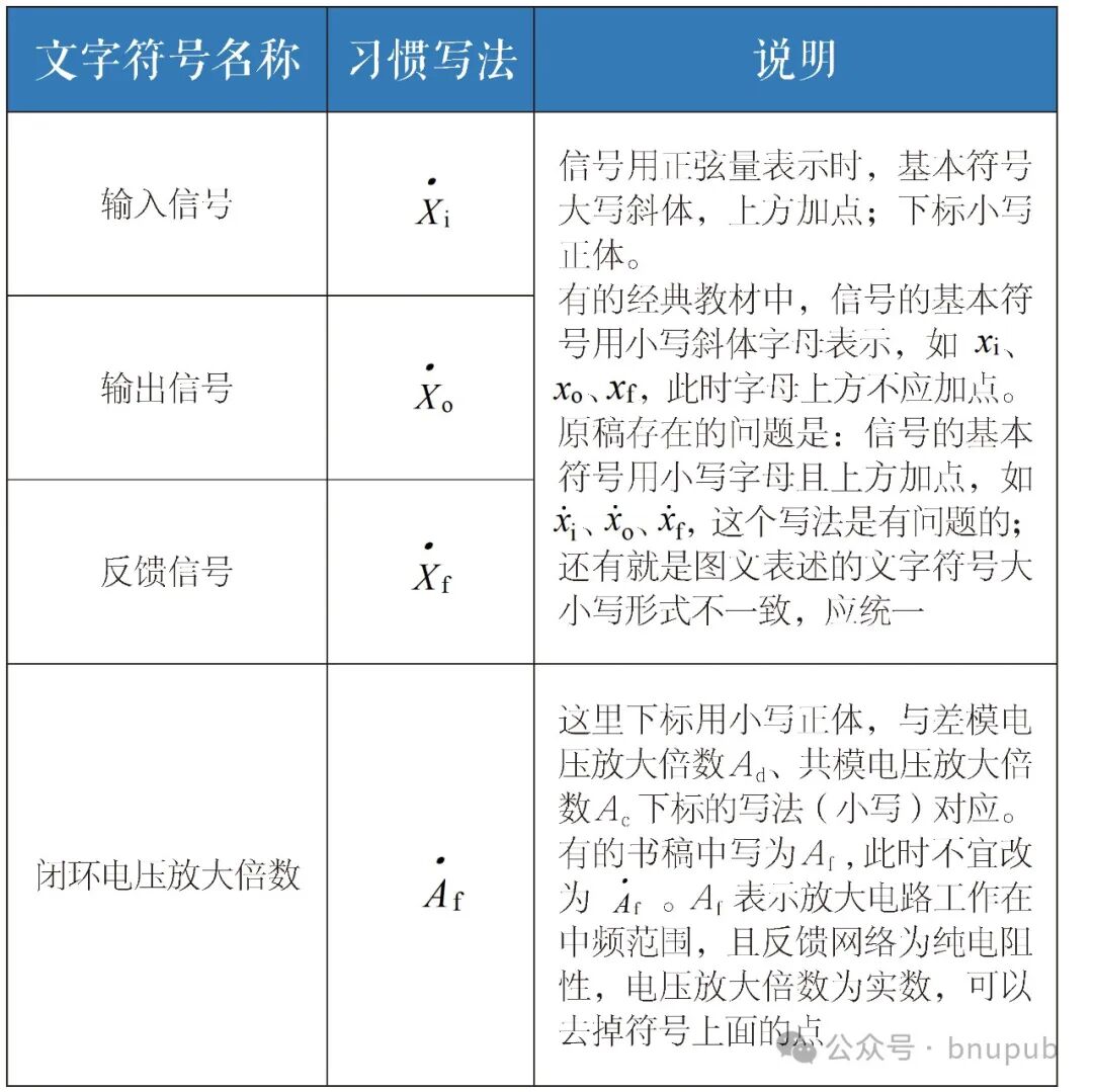
放大电路中的反馈涉及的文字符号


反馈放大电路框图中常用文字符号的习惯写法如下:

13.png


模拟信号运算与处理电路涉及的文字符号


参考前文提及的经典教材,模拟信号运算电路涉及的电流、电压符号有两种形式:一种是iIiOuIuO;另一种是iiiouiuo,下标i和o 的大小写应该一致。其中,比例运算电路和求和电路的电流、电压下标可用小写,积分和微分电路的下标均用大写,没有用小写的情况。为了统一形式,这部分电流、电压下标的符号宜统一为大写。

模拟信号处理电路(滤波电路)涉及的电压符号也有两种形式(很少涉及电流符号):一种是相量形式 55.png44.png (下标小写正体);另一种是uIuO(下标大写正体),这个需要根据原稿情况进行统一。



信号产生电路涉及的文字符号


信号产生电路包括电压比较器、方波产生电路、锯齿波产生电路。参考前文提及的经典教材,常用文字符号的习惯写法如下:

14.png


直流电源中涉及的文字符号


直流电源涉及的电路包括整流电路、滤波电路、稳压电路等。其常用文字符号的习惯写法如下:

15.png
16.png


作者 | 绳超 中国铁道出版社有限公司教材出版中心 编辑

初审 | 夏国强

复审 | 邢自兴

终审 | 赵玉山


北京师范大学出版科学研究院
友情链接: 国家新闻出版署  |   教育部  |   中国出版协会  |   北京师范大学  |   北京师范大学新闻传播学院  |   北京师范大学出版集团  |  
地址:北京市新街口外大街19号    版权所有©北京师范大学出版科学研究院