北京师范大学出版科学研究院
首 页
机构概况
机构简介
部门设置
科研平台
科研项目
编辑论坛
职业调查
新媒体矩阵
人才培养
博士后培养
继续教育
合作服务
科研合作
培训合作
联系反馈
您的当前位置: 首页 » 出版课堂
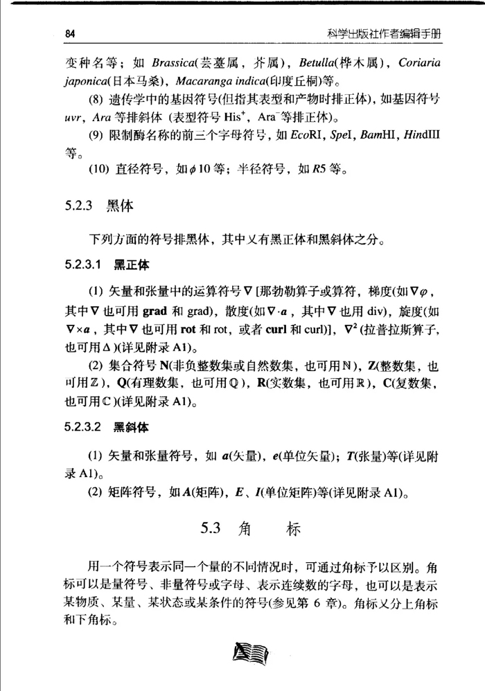
正斜体、黑白体如何使用,这篇讲得不错!
发布时间:2020-12-08
科技书刊中,正斜体是常见的,很多新编辑不知道规则,每遇到一处就到处请教。今天就推送一篇讲解正斜体的文章,选自《科学出版社作者编辑手册》。
北京师范大学出版科学研究院
友情链接:
国家新闻出版署
|
教育部
|
中国出版协会
|
北京师范大学
|
北京师范大学新闻传播学院
|
北京师范大学出版集团
|
地址:北京市新街口外大街19号 版权所有©北京师范大学出版科学研究院